Main components

Autonomous Edge
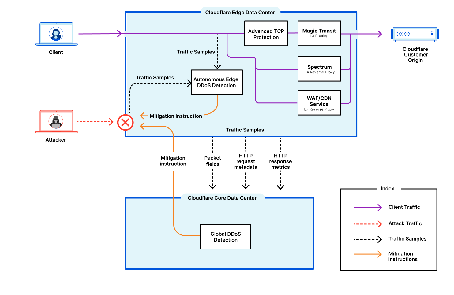
The Cloudflare Autonomous Edge is powered by the denial-of-service daemon (dosd), which is a home-grown software-defined system. A dosd instance runs in every single server in every one of Cloudflare global network’s data centers around the world. These dosd instances can detect and mitigate DDoS attacks autonomously without requiring centralized consensus. Cloudflare users can configure this system through DDoS Attack Protection managed rulesets.
Another component of Cloudflare’s Autonomous Edge includes the Advanced TCP Protection system. This is Cloudflare’s TCP state tracking machine for detecting and mitigating the most randomized and sophisticated TCP-based DDoS attacks in unidirectional routing topologies — such as the case of Magic Transit. Advanced TCP Protection is able to identify the state of a TCP connection and then drops, challenges, or rate-limits packets that do not belong to a legitimate connection.
For more information, refer to our blog post A deep-dive into Cloudflare’s autonomous edge DDoS protection.
Centralized DDoS protection system
Complementary to the Autonomous Edge, Cloudflare’s entire global network is overwatched by a global version of dosd. This component protects Cloudflare’s entire global network by detecting and mitigating globally distributed volumetric DDoS attacks.
The centralized systems run in Cloudflare’s core data centers. They receive samples from every global network data center, analyze them, and automatically send mitigation instructions when detecting an attack. The system is also synchronized to each of our customers’ web servers to identify their health and trigger any required mitigation actions.